页面
配色
辅助线
重置
简体版|繁体版
支持IPv6
无障碍
当前位置:首页 > 专题活动 > 科普知识宣传

普法 | 一图读懂《中华人民共和国数据安全法》

2026-02-10 10:00     来源:国家安全部微信公众号
收藏 我要收藏 公共资源调用站点 文章分享
分享 微信
头条
微博 空间 qq
【字体: 打印

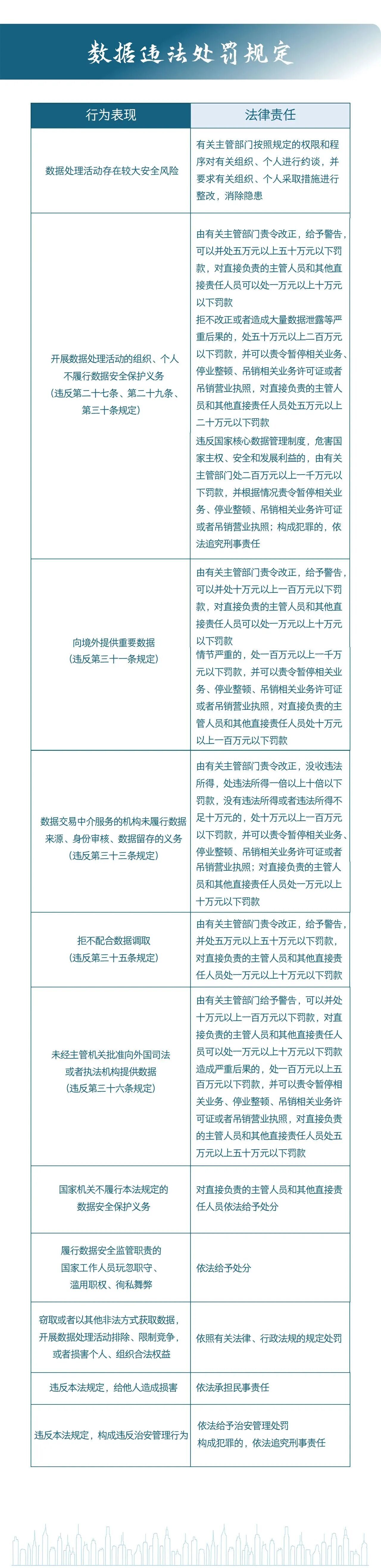
《中华人民共和国数据安全法》经第十三届全国人大常委会第二十九次会议表决通过,于2021年9月1日起正式施行。下面我们一起学习《中华人民共和国数据安全法》的主要内容,共同增强数据安全意识,筑牢数据安全堤坝,依法维护国家数据安全。


文件下载:

关联文件: